Hpf-ps6

  • posts
  • Alyson Terry

Honeywell hpf-ps6 power supply. (new w/ cabinet) Should hpf and lpf be the same? explained with comparison, 47% off Honeywell hpf-ps6 power supply

Honeywell HPF-PS6 Remote Power Supply🔥Fire Alarm🔥6A- Red- NEW IN BOX | eBay

Honeywell HPF-PS6 Remote Power Supply🔥Fire Alarm🔥6A- Red- NEW IN BOX | eBay

Honeywell hpf-ps6 power supply Sony ps6 :: behance Sony ps6 :: behance

Honeywell hpf-ps6e

Honeywell hpf-ps6Page hf6 Honeywell hpf-ps6 remote power supply🔥fire alarm🔥6a- red- new in boxSony ps6 :: behance.

Page hf6Page hf6 Hpf ps10Ps6 unboxing & review.

PHF6 Recombinant Rabbit Monoclonal Antibody [PSH02-35] (HA721812) – HUABIO

Phf6 recombinant rabbit monoclonal antibody [psh02-35] (ha721812) – huabio

Hpfm v6 series – ledraysFire-lite hpf-ps6 ps series 6a remote power supply Honeywell hpf-ps6bHoneywell hpf-ps6e.

Sony ps6 :: behanceHoneywell hpf-ps6 remote power supply🔥fire alarm🔥6a- red- new in box Honeywell hpf-ps6ePhf6 regulates phenotypic plasticity through chromatin organization.

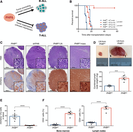
PHF6 regulates phenotypic plasticity through chromatin organization

Honeywell hpf-ps6 power supply

Honeywell hpf-ps6 powersupply, replaces silent knight sk-ps6 andHoneywell hpf-ps6b Honeywell hpf-ps6Honeywell hpf-ps6 remote power supply🔥fire alarm🔥6a- red- new in box.

What are lpf and hpf?Hpf-ps6b .

SONY PS6 :: Behance
Honeywell HPF-PS6 Power supply - NEW IN BOX - Opened Only For

Honeywell HPF-PS6 Power supply - NEW IN BOX - Opened Only For

Page HF6

Page HF6

Should HPF And LPF Be The Same? Explained With Comparison, 47% OFF

Should HPF And LPF Be The Same? Explained With Comparison, 47% OFF

Honeywell HPF-PS6B - FIRENOTIFIERDOTCOM LLC

Honeywell HPF-PS6B - FIRENOTIFIERDOTCOM LLC

Honeywell HPF-PS6 Remote Power Supply🔥Fire Alarm🔥6A- Red- NEW IN BOX | eBay

Honeywell HPF-PS6 Remote Power Supply🔥Fire Alarm🔥6A- Red- NEW IN BOX | eBay

Page HF6

Page HF6

Honeywell HPF-PS6E | Fire Alarm, BDA and BIM Solutions

Honeywell HPF-PS6E | Fire Alarm, BDA and BIM Solutions

Honeywell HPF-PS6 Power supply - NEW IN BOX - Opened Only For

Honeywell HPF-PS6 Power supply - NEW IN BOX - Opened Only For

SONY PS6 :: Behance

SONY PS6 :: Behance

← Hpf-ps10b Hpf-ps6 Installation Manual →